반응형

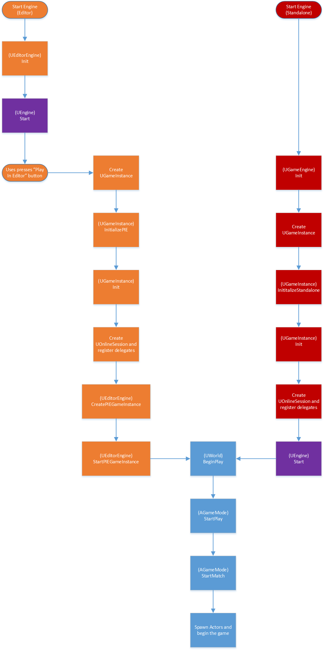
일반적인 이벤트 순서 : 엔진 초기화 -> GameInstance를 생성 및 초기화 -> 레벨 로드 -> 플레이
독립형 모드와 에디터 모드의 차이점은 일부 함수가 호출되는 정확한 순서와 어떤 함수가 호출되는지 다르다.
독립형 : 에디터 외부에서 플레이하는 모드
- 시작시 엔진 초기화 -> 필요한 오브젝트 생성 및 초기화
- GameInstance와 같은 오브젝트는 엔진 시작 전 생성 및 초기화
- 엔진 시작 함수 호출 직후 시작 맵 로드.
에디터 : 에디터에서 플레이하는 모드
- 엔진은 에디터 실행에 필요하여 즉시 초기화
- GameInstance와 같은 오브젝트 생성 및 초기화는 사용자가 PIE 또는 SIE 세션 실행 전까지 연기
반응형
'Unreal Engine 5 > MMORPG 개발' 카테고리의 다른 글
| 개인정보처리방침 (0) | 2024.07.04 |
|---|---|
| 구글 플레이 스토어 앱 번들 크기 200MB 제한(해결) (0) | 2024.07.01 |
| Unreal Engine 5.3 모바일 개발 레퍼런스 사이트 (0) | 2024.06.27 |
| 델리게이션 관련 참고 사이트 (0) | 2024.06.20 |
| 문자열 변환 관련 참고 사이트 (0) | 2024.06.20 |